0432-69963893


就诊指南
所在位置:首页-介绍单页-内容 
开诊时间:早8:00—晚16:00
优化患者门急诊就诊流程的具体措施
1、改善服务态度,按照服务窗口“十不准”规定来服务患者,充分体现以病人为中心的服务理念。
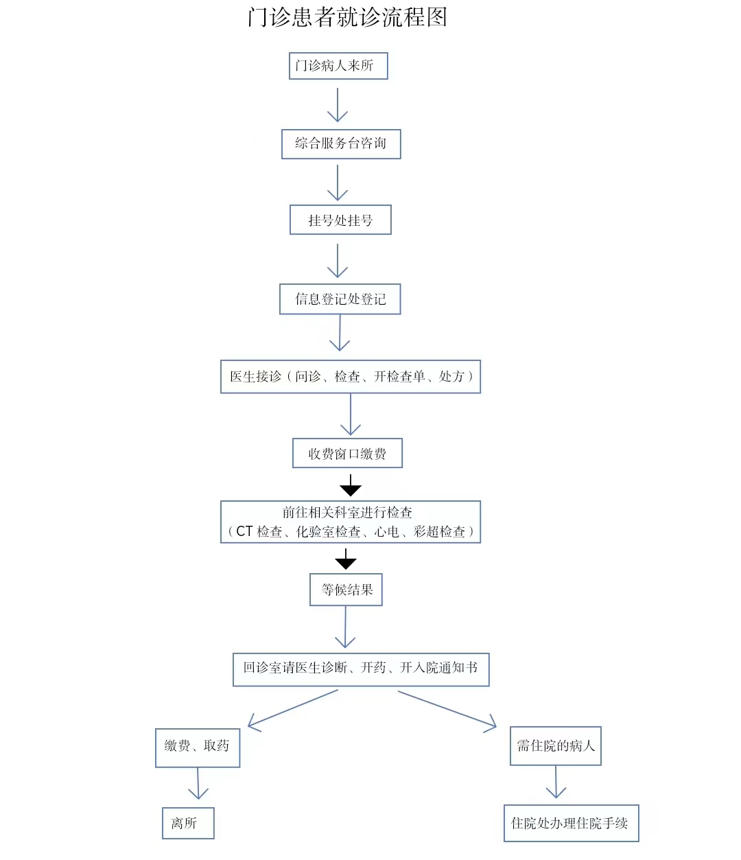
2、门诊一楼设置综合服务台、挂号室、门诊住院收款处、药房、诊室、医保科、检验科、放射科等科室,布局较为集中,使患者交费、检查、取药形成一条龙服务,缩短医疗流程和病人就医时间。
3、窗口岗位根据具体情况实行弹性排班,以方便病人看病就医,缩短病人在医院停滞的时间,减少医院拥堵,提高病人就诊的舒适度和满意率。
4、优化工作流程,缩短病人等候时间。完善门诊午休值班制度,增加检验报告的时间频次,有效解决患者化验等候时间长、拥挤等问题。
5、在门诊设立开放式的问讯综合服务台,接受患者的导诊咨询、医保政策咨询、行风投诉咨询等服务,并解答病人寻医问药,疏导病人就诊,护送行动不便病人就医,为病人免费提供轮椅、担架车。实行首问负责制,形成全员导医的良好风尚。
6、设立军人、军属、退役军人、消防救援人员、65岁以上老年人优先就诊挂号窗口。
7、门诊对急、危、重病人的抢救一路绿灯,不需办理挂号、候诊、交费等手续立即给予抢救,提供全程服务,保证急诊病人快捷、安全、方便。
8、改善就医环境,营造良好氛围。良好的就医环境可以减轻病人及家属候诊时的紧张和焦虑。门诊设立无障碍卫生间,工人随时清洁环境卫生,保证门急诊病人有一个清洁、舒适的环境。全所导向标识系统完善醒目,方便病人就诊。
9、建立和完善门急诊信息化、网络化管理,提高工作效率。
挂号、开处方、收费、发药都在计算机管理下进行,计算机管理进一步简化门急诊服务流程,缩短了病人等待时间,增加了医疗收费透明度,提高了医疗服务质量。
医院新闻
更多>>
联系方式
官方微信
关注最新动态
吉公网安备 22020402000454号
技术支持:吉林市百航科技